云晨期货有限责任公司面向中铝集团内部公开招聘的公告
来源: 云晨期货有限责任公司时间: 2023-06-07作者:
云晨期货有限责任公司成立于2002年,注册资本3亿元,是经中国证监会批准,国家工商行政管理总局核准的期货公司。股东为云南铜业(集团)有限公司、中铝资本控股有限公司,主要从事商品期货和金融期货经纪业务,公司本部位于昆明,在北京、上海、昆明设立有分公司,在蒙自、曲靖设有营业部;拥有风险管理子公司——上海滇晟商贸有限公司,业务范围囊括合作保值、做市业务等创新业务。
云晨期货发挥在有色金属风险管理服务方面二十余年的行业沉淀和技术积累,以“打造中铝集团大宗商品风险管理专业服务平台”为目标,将服务实体企业作为重心和主线,在集团企业风险管理服务方面发挥了重要作用。近年来,随着行业的迅速发展,公司经纪业务、创新业务协同发展势头良好,多次获得上海期货交易所、大连商品交易所等机构的奖励,做市业务连续多年在央企期货公司中名列前茅,公司发展前景广阔。
根据工作需要,云晨期货有限责任公司面向中铝集团内部公开招聘有关岗位工作人员,现将有关事宜公告如下:
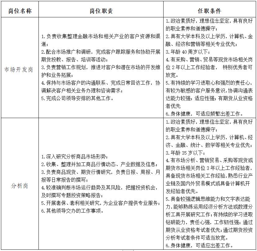
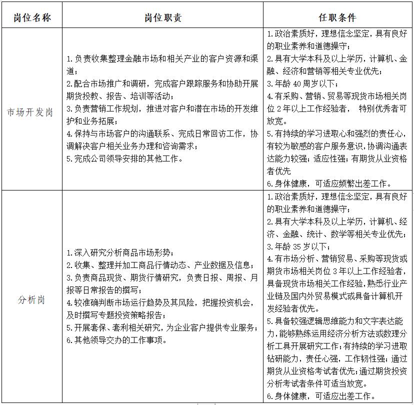
一、招聘岗位
二、岗位职责及任职条件
三、招聘程序及待遇
(一)招聘工作坚持公开、公平、公正的原则,按照发布公告、自愿报名、资格审查、笔试、面试、背景调查、办理聘用手续等程序进行。
(二)公司提供具有行业竞争力的薪酬福利待遇,详情面议。
四、报名时间、方式及要求
(一)报名截止时间
2023年7月23日24时。
(二)报名方式
通过邮箱yunchenqihuo2022@163.com投递《公开招聘报名登记表》(详见附件)(投递要求:邮件标题请标注应聘岗位+应聘人姓名+电话号码)。
(三)相关事项
1.应聘者应对提交材料的真实性负责。凡弄虚作假者,一经查实,立即取消考试资格或聘用资格;
2.在招聘过程中,我们承诺为各位应聘者保密。报名资料恕不退回。
联系人:杨迟菡 0871-63142465
李元璞 0871-63142026
云晨期货有限责任公司
2023年6月7日
- 附件:




