广西华昇新材料有限公司招聘公告
来源: 广西华昇新材料有限公司时间: 2019-07-19作者: 管理员
一、简介
广西华昇新材料有限公司(以下简称“广西华昇”)是中国铝业股份有限公司控股子公司,于2017年6月30日在广西防城港市注册成立,由中国铝业股份有限公司、广西投资集团有限公司、防城港市港工基础设施建设开发投资有限责任公司出资组建。
广西华昇是贯彻广西壮族自治区铝工业二次创业和中国铝业集团有限公司沿海战略的具体项目,项目利用防城港港口优势和能源、资源及市场优势,按大型铝工业基地规划建设。项目规划氧化铝400万吨/年、铝水及配套热电机组、铝加工,其中:一期工程建设200万吨/年低温拜耳法氧化铝生产线,产品为一级品冶金级砂状氧化铝;同期建设两台450t/h高温高压煤粉锅炉及配套50MW背压汽轮发电机组。项目于2018年10月31日正式开工建设,计划2020年上半年建成。
广西华昇项目厂址位于防城港市企沙工业园区玉石滩大道西侧,距海岸线直线距离1.3公里,紧邻广西金川有色金属有限公司、广西柳州钢铁(集团)公司和中电广西防城港电力有限公司;紧临天然深水港,矿石由中国铝业几内亚有限公司供应,项目主要排放按超净标准设计和建设。
根据广西华昇项目建设的需要,面向中铝集团各企业公开招聘氧化铝生产相关操作人员,诚邀有志之士加盟广西华昇!
二、招聘原则
1.自主自愿:以自愿报名为原则,认同广西华昇企业文化,自愿为沿海铝工业基地贡献智慧和力量。
2.服从分配:在自愿报名、双向选择、择优录取的基础上,应聘人员需服从广西华昇岗位安排,广西华昇将最大限度将合适的人安排到合适的岗位上,做到人岗匹配。
3.以岗定薪:招聘人员由广西华昇按中铝股份相关规定制订的薪酬管理办法计发薪酬,以岗定薪、考核发放。
三、具体岗位及所需条件
1.基本条件
具有较高政治素养,遵纪守法,无违规违纪等不良记录;具备良好的职业道德和敬业精神,品行端正,忠诚企业;身体健康,心理素质良好,无职业禁忌,无不良嗜好;具备良好的专业基础知识及沟通能力,富有团队协作精神,适应高强度快节奏工作状态,有责任心,适应能力强。
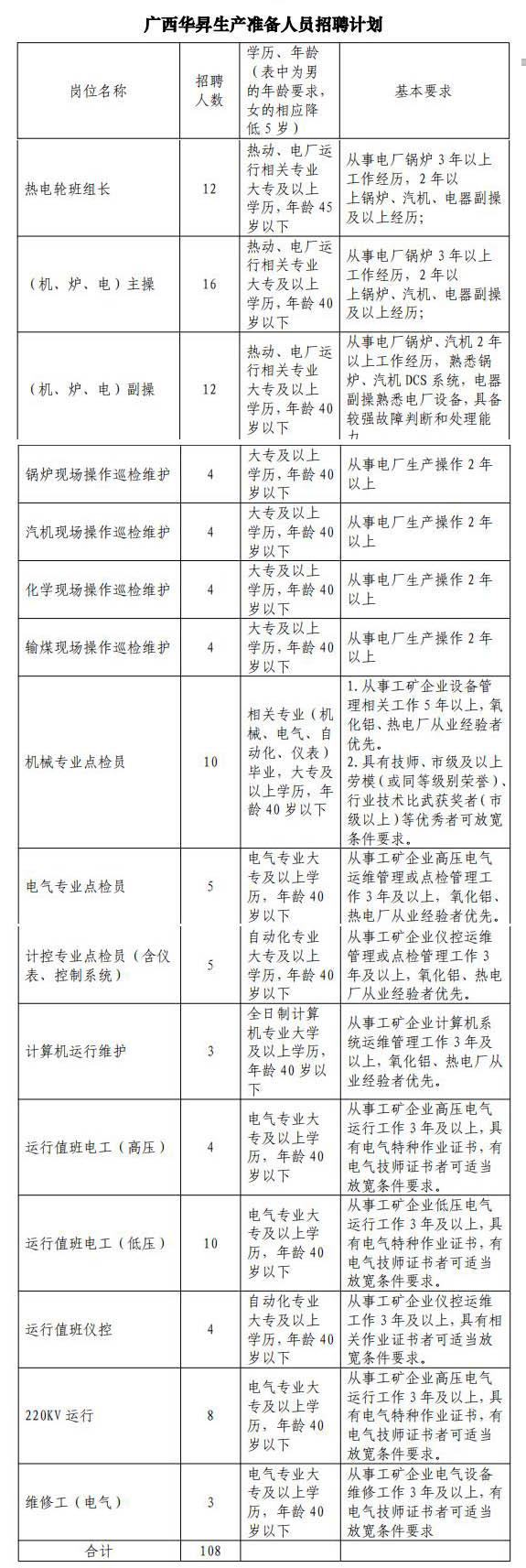
2.具体岗位要求见招聘计划:
四、招聘程序
1.应聘者报名;
2.对应聘人员进行资格审查;
3.通知资格审查合格人员参加考察(面试或笔试);
4.确定拟录用人员并发布通知;
5.体检;
6.办理入职手续。
五、报名方式
1.应聘者填写电子版《广西华昇招聘报名登记表》(附件1,需附本人近期照片)、《广西华昇招聘报名信息简表》(附件2)、并将电子版及手签扫描版、毕业证书、学位证书、作业证书、身份证及其他从业资格证书等扫描件尽早发送到指定邮箱,邮件最大不要超过5M,电子版文件命名规则:应聘岗位+姓名。
2.应聘者只能填报1个岗位,多填无效。
3.招聘岗位录满前,本公告一直有效。
4.不按本公告要求报名者,将不予受理。
六、报名要求
应聘者所提交材料必须真实可靠,如有造假,不予录用,并将视情节追究相关责任。
七、联系方式
地址:广西华昇新材料有限公司综合部(防城港市港口区企沙镇赤沙东路)
联系人:魏先生、王先生
电话:0770-2063793
邮箱:wangjz@gxhsxcl.com
附件:广西华昇招聘报名登记表
广西华昇新材料有限公司
2019年7月18日



