中国铝业公司2018年应届高校毕业生招聘公告
来源: 人力资源部时间: 2017-11-03作者: 管理员
中国铝业公司是国有重要骨干企业,也是中国有色金属行业的龙头企业。主要从事铝、铜、稀有稀土及其他金属资源开发、冶炼、加工、贸易以及相关工程技术服务,2016年位列《财富》世界500强榜单第248位,居国内有色冶金行业首位。中国铝业公司紧扣中长期发展新战略,坚持做强铝业,做优铜业,做精稀有稀土,做大工程技术、矿产资源和产业金融等多元业务,加快向产业链前端和价值链高端转型,已由单一的专业化铝业公司转型为铝、铜、稀有稀土、工程技术以及资源、能源、金融、资产、贸易、物流、海外控股等多元化发展的跨国企业,综合实力位居全球有色金属行业前列,连续10年入选世界500强企业。
中国铝业公司以保障国家战略资源开发和利用为己任,在国防军工、航空航天、轨道交通、装备制造所需的高端铝、铜合金和稀有金属、稀土材料保供等方面发挥了重要作用,先后为中国第一颗人造卫星、第一座核反应堆、第一艘核潜艇以及“长征”系列火箭、“神舟”系列飞船、“嫦娥”系列卫星、“天宫”系列空间站、世界最大射电望远镜、航母和舰艇等国防军工和航空航天国家战略工程提供了大量高品质的关键型材,也为C919大飞机、高铁列车、全铝新能源汽车等交通工具的轻量化作出了积极贡献,目前,中国铝业公司正向建设具有国际竞争力的世界一流企业目标不断迈进,最大化地实现股东增值、企业增效、员工增收。
根据公司发展需要,公司总部及在京单位面向高校招聘2018年应届毕业生,公司将为员工提供充足的职业发展平台和富有竞争力的薪酬待遇,欢迎各国内外高校优秀应届毕业生来我公司创业。
一、基本条件
学历背景优异;责任心、事业心强;学习和逻辑能力强,积极向上;富有团队精神和沟通协作意识,理智客观;敢于接受挑战,做事持之以恒;有较好的英语听说读写能力和文字写作水平;形象气质佳,身心健康。
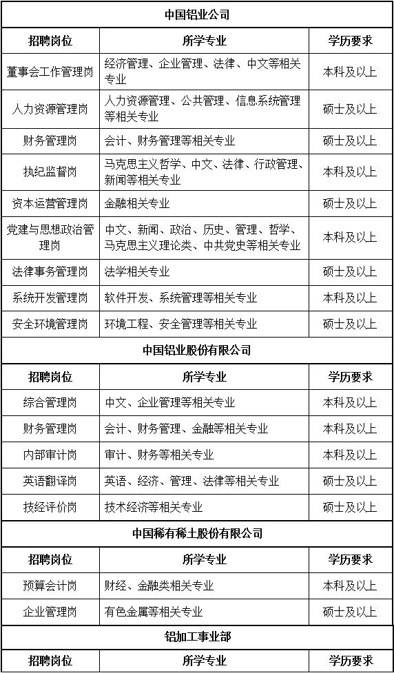
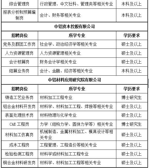
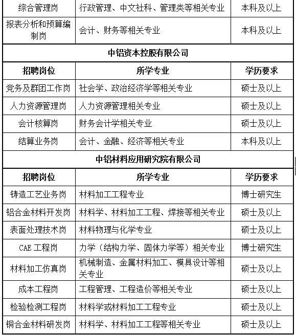
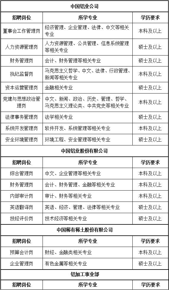
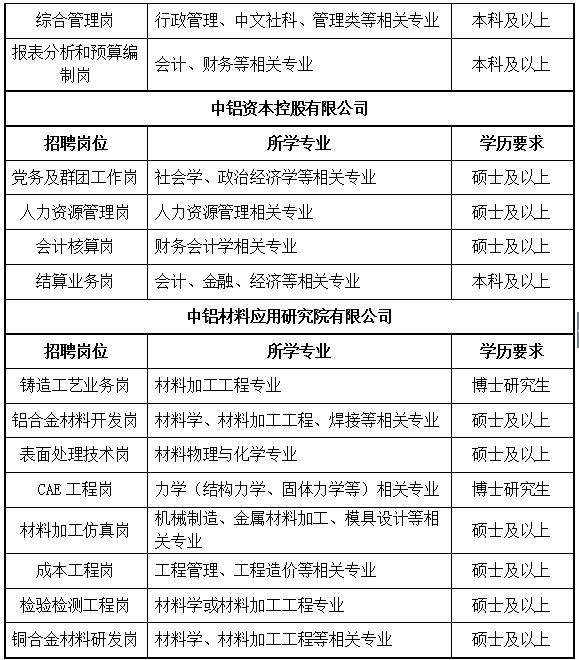
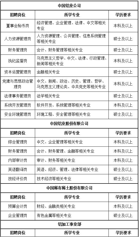
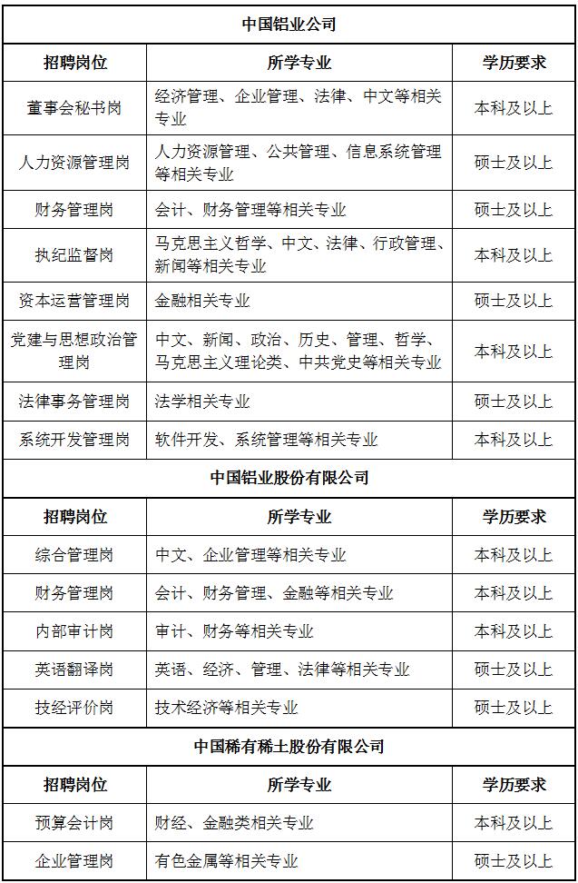
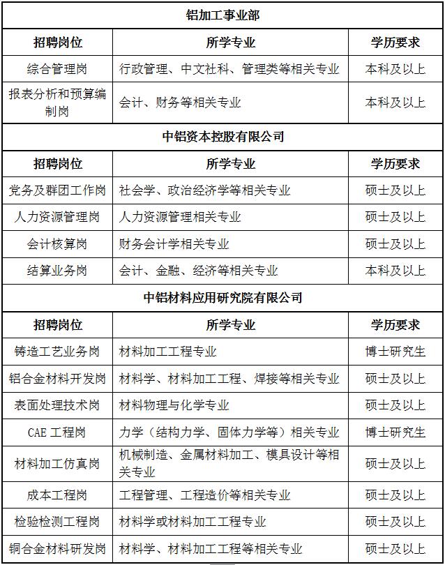
二、招聘岗位及要求
(备注:以上岗位工作地点均为北京,其中本科学历北京生源优先)
三、岗位职责及任职要求
详见网上报名平台岗位信息栏。
四、招聘程序
采取自愿报名、资格审查、笔试面试、办理接收等程序进行。
五、报名
(一)报名时间:2017年11月3日至2017年11月24日
(二)报名方式:网上报名平台提交个人信息。不接受现场、电话、信函等其它方式报名。
(三)网申地址:chinalco2018.chinahr.com
招聘联系人:侯先生 010-82298221
六、注意事项
1.本次招聘只针对2018年毕业的应届高校毕业生。
2.本次招聘只接受网上报名,请各位同学务必在报名网址进行报名。
3.每位同学只能填报一个岗位,在填写报名表时请先认真阅读相关提示信息,并对提交材料的真实性负责,我们承诺为各位应聘者保密。
中国铝业公司人力资源部
2017年11月3日




